
세척 밸리데이션
(Cleaning Validation) 기초:
CHT/DHT 설정과 검증의 실무 포인트
GMP 환경에서 세척 밸리데이션은
제품 품질 보증에 어떤 역할을 할까요?
본 포스팅에서는 세척 밸리데이션의
시간 관리 측면에 초점을 맞추어 실무자들이 알아야 할
핵심 개념과 적용 방법을 함께 알아보겠습니다.
⏱️ 세척도 기한이 있다 — 시간 기준이 중요한 이유
🕒 세척 밸리데이션과 시간의 중요성
GMP 환경에서 세척 밸리데이션은 단순히
"깨끗하게 닦았다"는 증명이 아닙니다.
설비를 세척한 후 얼마나 오래 청결 상태가 유지되는지,
또 제품 제조 후 얼마나 빨리 세척해야 하는지에 대한 명확한 시간 기준이 필요합니다.
이런 시간 관리가 없다면 아무리 잘 닦아도 품질 보증이 완전하다고 할 수 없습니다.
🧠 알아두어야 할 세 가지 시간 개념
세척 밸리데이션에서는 세 가지 시간 개념이 핵심입니다.
CHT(Clean Hold Time)는 '깨끗하게 세척한 설비가
얼마나 오래 청결함을 유지할 수 있는가'를 나타냅니다.
DHT(Dirty Hold Time)는 '제품 제조 후 설비를 얼마나 오래
더러운 상태로 두어도 괜찮은가'를 의미합니다.
마지막으로 SDT(Sampling Delay Time)는
'세척 후 잔류물 검사를 위한 샘플링을 얼마나 지연해도 되는가'를 말합니다.
이 세 가지 시간 개념은 세척 밸리데이션의
효과를 최적화하고 품질을 보증하는 데 필수적인 요소입니다.
📝 본 포스팅에서 알려드릴 내용
본 포스팅에서는 CHT와 DHT가 정확히 무엇이고,
어떻게 검증하는지 실무적인 관점에서 살펴보겠습니다.
또한 이러한 시간 기준을 설정할 때 고려해야 할 현실적인 요소들과
표준작업지침서(SOP)에 효과적으로 반영하는 방법까지 알려드리겠습니다.
이를 통해 세척 밸리데이션의 완전성을 높이고
GMP 규정을 효과적으로 준수할 수 있는 방법을 제시해 드리겠습니다.
🔄 CHT vs DHT vs SDT 흐름 이해도

📘 CHT, DHT, SDT의 개념과 적용 구간 정리
| 용어 | 정의 | 적용 위치 |
| CHT (Clean Hold Time) |
세척 완료 후부터 다음 사용 전까지의 청결 상태 유지 가능 시간 |
"세척 완료 → 다음 사용" 대기 구간 |
| DHT (Dirty Hold Time) |
제조 종료 후부터 세척 전까지 제품 잔류물을 방치 가능한 최대 시간 |
"제조 종료→ 세척 시작" 유예 시간 |
| SDT (Sampling Delay Time) |
세척 후 잔류물 샘플링까지 허용 가능한 지연 시간 |
"세척 완료→ Swab 또는 Rinse 시점" 사이 시간 |
이 세 가지 시간 기준은 모두 "오염의 확산 또는 미생물 증식 가능성"을
차단하는 품질 보증 도구이며, 문서화 및 검증이 필수적입니다.
⏳ Hold Time 관리가 중요한 이유와 실무 기준 예시
- 미세한 잔류물은 시간이 경과하면 물리·화학적으로
고착되거나 세척 난이도가 증가할 수 있습니다. - 외기 노출이나 습도 조건 변화로 인해
미생물 오염 또는 산화물 생성 등 문제가 발생할 수 있습니다. - CHT/DHT/SDT 기준은 규제기관 감사 시
일상 운영 중 청결 유지의 신뢰성 근거로 반드시 요구됩니다. - 각 기준은 설비 종류, 제품 독성, 환경 조건에 따라
개별적으로 설정되어야 하며, 단일 기준의 일괄 적용은 피해야 합니다.
💡 일반적으로:
- DHT: 6시간~24시간 이내
- CHT: 24~72시간 이내
- SDT: 30분~2시간 내외 설정이 흔함
🧪 CHT/DHT/SDT 기준 설정 및 검증 절차 정리
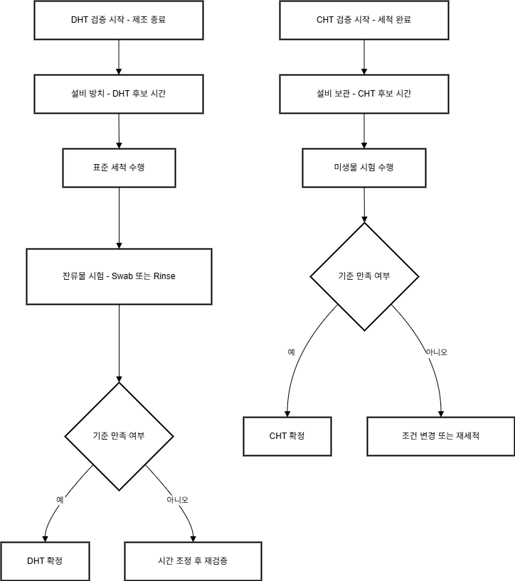
🧴 DHT 검증: 세척 전 방치 시간 허용 한계 확인
- 제조 종료 후 설비를 의도적으로 더러운 상태로 지정 시간 방치함
- 이후 표준 세척 절차를 적용하고,
잔류물 시험(HPLC, TOC 등)을 통해 세척 효율을 평가 - 잔류 기준치 이하로 확인되면 해당 시간을 DHT로 설정 가능
설비 내 이물 부착, 점착성 등 물리적 특성에 따라 세척 난이도가 증가할 수 있음에 유의
🧼 CHT 검증: 세척 후 청결 유지 시간 확인
- 세척 완료 후 정해진 시간 동안 설비를 비가동 상태로 보관
- 보관 조건은 정상 가동 시 환경조건과 동일하게 유지
- 지정 시간이 지난 후 재세척 없이 미생물 시험 또는 환경모니터링을 실시
- 기준 만족 시 해당 시간을 CHT로 설정
청결 보존 조건(덮개 상태, 차단 여부 등)은 반드시 SOP에 명시되어야 하며, 환경 조건의 일관성이 핵심
⏱️ SDT 검증: 세척 후 샘플링 지연 시간의 허용 범위 평가
- 세척 직후 샘플링 지연 시, 잔류물 오염 또는 검출 오류 가능성을 검증
- 일반적으로 Swab 샘플링의 타이밍 허용 범위를 설정하기 위한 시험
🔁 CHT/DHT 검증 절차 흐름도

📋 CHT/DHT/SDT 기준의 문서화 및 SOP 반영 항목 정리
- 세척 밸리데이션 보고서에 CHT/DHT/SDT 설정값 및 검증 결과 반드시 포함
- 일상 운영 SOP에는 기준 초과 시 재세척 조건, 대응절차 명시
| 상황 | 대응 조치 |
| DHT 초과 | 정규 세척 절차 이행 후 사용 (세척 전 조건으로 간주) |
| CHT 초과 | 재세척 또는 부분세척 여부를 기준별 판단 |
| SDT 초과 | 샘플 폐기 및 재시험 필요, 원인 분석 포함 |
- 관련 기록(설비 로그, 작업일지 등)은 시간 항목을 필수로 포함해야 하며, Audit Trail 연동도 권장
💬 CHT·DHT에 관한 현장 질문과 실무 대응 방법
Q1. CHT‧DHT 기준 설정이 정말 필수인가요?
답변:
네, 반드시 필요합니다.
GMP 환경의 모든 생산 설비는 과학적 근거를 바탕으로
CHT와 DHT를 설정하고 검증해야 합니다.
- PIC/S 가이드라인(PE009-17 Part I §5.20~5.21)에서는
"세척 후 보관 조건이 제품 품질에 미치는 영향을 평가하고,
적절한 시간 제한을 설정해 검증해야 한다"고 명확히 규정하고 있습니다. - EU GMP Annex 15 §10~12에서는 CHT와 DHT를
"특정 환경에서 반드시 검증이 필요한 핵심 요소"로 정의하며,
기준 초과 시에는 반드시 재세척이나 추가 평가가 이루어져야 함을 강조합니다. - FDA의 "생산 설비 세척 밸리데이션 가이드라인"(2019 초안)에서는
"세척 완료부터 다음 사용까지의 시간과 생산 종료부터 세척 시작까지의 대기 시간"을
체계적인 연구를 통해 검증할 것을 권장합니다. - 식약처 규정 '의약품 제조 및 품질관리에 관한 규정'
제39조와 부속서 IV에 따르면, 세척 밸리데이션 수행 시
시간 기준 계획 수립, 허용 범위 설정, 보관 조건 검증이 필수 요소입니다.
👉 따라서 CHT/DHT를 설정하지 않으면, 실사나 감사에서
"세척 상태의 지속성에 대한 과학적 근거 부재"로 심각한 지적사항이 발생할 수 있습니다.
Q2. 현장에서 CHT‧DHT 기준을 어떻게 정하고 절차에 반영하는 것이 좋을까요?
답변:
아래와 같은 체계적인 접근 방식으로 CHT와 DHT를 설정하고
표준작업지침서(SOP)에 반영하는 것이 효과적입니다:
- 위험성 평가 진행
- 각 제품의 잔류물 허용 기준값(MACO/RDL), 독성 정보,
미생물 증식 가능성, 그리고 설비 소재와 구조적 특성 등을
종합적으로 고려해 적절한 시간 범위를 설정합니다.
- 각 제품의 잔류물 허용 기준값(MACO/RDL), 독성 정보,
- 시간 연구(Hold-Time Study) 설계
- DHT 검증: 제품 생산 완료 후 설비를 6/12/18/24시간 등
여러 시간대로 의도적으로 방치한 후 → 표준 세척 절차 적용 → HPLC, TOC 등
분석법으로 잔류물을 정량 평가합니다. - CHT 검증: 세척이 완료된 설비를 24/48/72시간 등 다양한 시간대로 보관
→ 추가 세척 없이 미생물 및 화학적 잔류물 검사를 실시합니다. - 모든 검증은 통계적으로 의미 있는 결과를 얻기 위해 최소 3회 이상의 배치에서,
각 배치마다 3개 이상의 주요 지점에서 샘플링하여 수행합니다.
- DHT 검증: 제품 생산 완료 후 설비를 6/12/18/24시간 등
- 허용 시간 범위 확정
- 시험 결과가 사전에 정의한 기준값
(예: 잔류물 허용 기준 이하, 미생물 기준 25 CFU/25cm² 미만 등)을
충족하는 가장 긴 시간을 CHT 및 DHT로 확정합니다.
- 시험 결과가 사전에 정의한 기준값
- 작업 지침서 반영
- 세척 완료 시점과 생산 종료 시점을 누가, 어떤 방식으로 기록할지 명확히 정의하고,
시간 제한 초과 시 어떤 추가 조치(재세척/검증)가 필요한지 상세히 기술합니다. - 가능하면 전자 배치 기록 시스템이나 감사 추적 기능을 활용해
시간 데이터를 자동으로 수집하고, 데이터 무결성(Data Integrity)을 보장하는 것이 좋습니다. - 이는 '의약품 제조업체 데이터 완전성 평가지침' 3.2항에서 요구하는 사항과도 일치합니다.
- 세척 완료 시점과 생산 종료 시점을 누가, 어떤 방식으로 기록할지 명확히 정의하고,
- 주기적인 재평가 실행
- 제품 변경, 공정 개선, 환경 조건 변화, 감사 지적사항 등이 발생하면,
즉시 CHT와 DHT 검증을 재수행해야 합니다. - 이는 EU GMP Annex 15의 14항과
식약처의 'GMP 재평가 가이드라인'에서 제시하는 요건입니다.
- 제품 변경, 공정 개선, 환경 조건 변화, 감사 지적사항 등이 발생하면,
이러한 접근 방식을 통해 체계적으로 CHT와 DHT를 설정하면,
현장에서의 세척 관리가 보다 효율적이고 규제 기준에 부합하는 방향으로 이루어질 수 있습니다.
또한, 모든 설정값과 관련 데이터는 문서화하여 보관하고,
정기적인 교육을 통해 현장 담당자들이 시간 기준의 중요성을
충분히 이해할 수 있도록 하는 것이 중요합니다.
⏰ 세척 품질의 완성은 시간 기준에서 결정된다
세척 밸리데이션은 단순히 "깨끗하게 닦았다"는 증명으로 끝나지 않습니다.
진정한 품질 보증을 위해서는
"얼마나 오래 깨끗한 상태가 유지될 수 있는지"까지 함께 보여줄 수 있어야 합니다.
특히 GMP 현장에서는 이런 시간 기준이 일상 운영의 핵심이 됩니다.
그래서 CHT/DHT/SDT를 설정할 때는 모든 제품과 설비에
똑같은 숫자를 적용하기보다, 각각의 특성과 위험도를
꼼꼼히 살펴보는 맞춤형 접근이 중요합니다.
결국 세척의 완성도는 '얼마나 깨끗하게'뿐만 아니라 '얼마나 오래 깨끗하게'에 달려 있습니다.
'밸리데이션 > 밸리데이션 기초' 카테고리의 다른 글
| 10. Validation × Data Integrity 연결 (0) | 2025.07.12 |
|---|---|
| 09. CSV·데이터 무결성(Data Integrity) 기초 (4) | 2025.07.11 |
| 08-02. 세척 밸리데이션(Cleaning Validation) 기초 (3) | 2025.07.09 |
| 08-01. 세척 밸리데이션(Cleaning Validation) 기초 (2) | 2025.07.08 |
| 07. 시험법 밸리데이션(Method Validation) 기초 (1) | 2025.07.07 |